Ce sujet a été résolu
Je pense qu'on peut résumer en disant que le monde des caucasiens est un énorme fourre tout génétique et que shoko est juste raciste (❤️) avec une préférence ethnique blanche comme on l'entend aujourd'hui en langage populaire
il y a 2 heures
Blanc c'est beaucoup de phénotypes differents possibles...
Et c'est pareil pour les Noirs ou les Asiatiques, les grands groupes ethniques la classification est basé sur des critères cosmétiques et ne rend pas compte de la diversité phénotypique et genotypique sous jacente
Et c'est pareil pour les Noirs ou les Asiatiques, les grands groupes ethniques la classification est basé sur des critères cosmétiques et ne rend pas compte de la diversité phénotypique et genotypique sous jacente
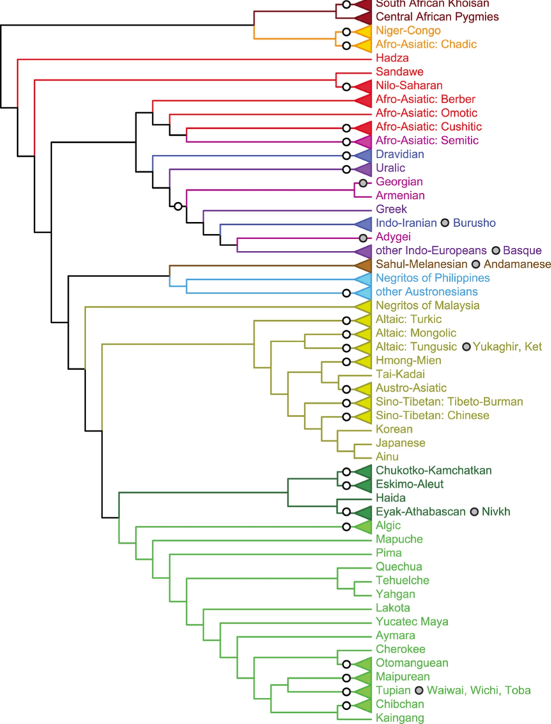
Tu savais qu'il y avait plus de diversité génétique au sein du groupe Africain qu'au sein de tout le reste du monde réunis ?
En gros on peut trouver 2 individus d'afrique noire qui seront plus éloignés génétiquement que entre 1 individu Islandais et un aborigène d'australie
En gros on peut trouver 2 individus d'afrique noire qui seront plus éloignés génétiquement que entre 1 individu Islandais et un aborigène d'australie
il y a 2 heures
x0x0
2h
Je pense qu'on peut résumer en disant que le monde des caucasiens est un énorme fourre tout génétique et que shoko est juste raciste (❤️) avec une préférence ethnique blanche comme on l'entend aujourd'hui en langage populaire
C'est l'évidence que je suis raciste
Si à la fin de la bataille, il ne reste rien. J'irai vers l'avenir, vers cet avenir
il y a 2 heures-PEMT

D'ailleurs lui c'est marrant il est phénotypiquement blanc mais se considère comme Afro-Americain (aux states ils sont matrixés par des délires racelards en même temps )
"Wentworth est afro-américain, jamaïcain, anglais, allemand et cherokee par son père ; russe, français, néerlandais, syrien, libanais, suédois et français par sa mère. "Ça fait de moi une sorte de cavalier solitaire des races, coincé entre deux cultures", soupire-t-il."
Ça montre que la "race" ça reste pour une bonne part une construction de la société quand même
Je suis le donut du forum
il y a 2 heures
Litaire
2h

D'ailleurs lui c'est marrant il est phénotypiquement blanc mais se considère comme Afro-Americain (aux states ils sont matrixés par des délires racelards en même temps )
"Wentworth est afro-américain, jamaïcain, anglais, allemand et cherokee par son père ; russe, français, néerlandais, syrien, libanais, suédois et français par sa mère. "Ça fait de moi une sorte de cavalier solitaire des races, coincé entre deux cultures", soupire-t-il."
Ça montre que la "race" ça reste pour une bonne part une construction de la société quand même
J'ai toujours trouvé qu'il avait une tête de noir
Israël love
il y a 2 heures
Litaire
2h

D'ailleurs lui c'est marrant il est phénotypiquement blanc mais se considère comme Afro-Americain (aux states ils sont matrixés par des délires racelards en même temps )
"Wentworth est afro-américain, jamaïcain, anglais, allemand et cherokee par son père ; russe, français, néerlandais, syrien, libanais, suédois et français par sa mère. "Ça fait de moi une sorte de cavalier solitaire des races, coincé entre deux cultures", soupire-t-il."
Ça montre que la "race" ça reste pour une bonne part une construction de la société quand même
C'est n'importe quoi
Le fameux cherokee allemand
Le mec est remonté sur 10 générations avec les cousins par alliance et s'attribue toutes les races
Le fameux cherokee allemand
Le mec est remonté sur 10 générations avec les cousins par alliance et s'attribue toutes les races
il y a 2 heures
Tu savais qu'il y avait plus de diversité génétique au sein du groupe Africain qu'au sein de tout le reste du monde réunis ?
En gros on peut trouver 2 individus d'afrique noire qui seront plus éloignés génétiquement que entre 1 individu Islandais et un aborigène d'australie
En gros on peut trouver 2 individus d'afrique noire qui seront plus éloignés génétiquement que entre 1 individu Islandais et un aborigène d'australie
Oui et ce 'n'est pas étonnant quand on y réfléchit vu que Homo Sapiens serait originaire de l'Africain il y'a plus de la chance d'avoir de la diversité génétique au niveau de la zone où l'espace a trouvé son origine après ceux qui ont migré ont pu avoir un effet "goulot d'étranglement génétique", âprés les Europeens auraient bénéficié d'un apport génétique non négligeable de l'Homme de Neanderthal et les Asiatiques également de Neanderthal mais aussi de l'Homme de Denisova...
Mais oui en Afrique y'a énormément de diversité genre rien que la taille on voit que y'a des populations extrêmement petites comme les Pygmées et d'autres extrêmement grandes comme les Massaï au final à part la peau noire (qui est adaptée à une zone de forte ensoleillement au final) pas tant de points communs que ça
Mais oui en Afrique y'a énormément de diversité genre rien que la taille on voit que y'a des populations extrêmement petites comme les Pygmées et d'autres extrêmement grandes comme les Massaï au final à part la peau noire (qui est adaptée à une zone de forte ensoleillement au final) pas tant de points communs que ça
Je suis le donut du forum
il y a 2 heures
J'ai toujours trouvé qu'il avait une tête de noir
Ça va pas faciliter la tâche à Shoko ça
Je suis le donut du forum
il y a 2 heures
C'est l'évidence que je suis raciste
Et t'en es fière ?
Je suis le donut du forum
il y a 2 heures
De toute façon les 3 seules espèces du genre homo à l'heure actuelle ce sont : les femmes, les chads et les célestins
il y a 2 heures
Et t'en es fière ?
Oui
Si à la fin de la bataille, il ne reste rien. J'irai vers l'avenir, vers cet avenir
il y a 2 heures
x0x0
2h
Je pense qu'on peut résumer en disant que le monde des caucasiens est un énorme fourre tout génétique et que shoko est juste raciste (❤️) avec une préférence ethnique blanche comme on l'entend aujourd'hui en langage populaire
Xoxo mon frère,
Sourate An-Nur (24), verset 3 :
« Le fornicateur n’épousera qu’une fornicatrice ou une associatrice ; et la fornicatrice ne sera épousée que par un fornicateur ou un associateur… »
Sourate An-Nur (24), verset 3 :
« Le fornicateur n’épousera qu’une fornicatrice ou une associatrice ; et la fornicatrice ne sera épousée que par un fornicateur ou un associateur… »
يَا أَيُّهَا النَّاسُ اتَّقُوا رَبَّكُمُ الَّذِي خَلَقَكُمْ مِنْ نَفْسٍ وَاحِدَةٍ وَخَلَقَ مِنْهَا زَوْجَهَا وَبَثَّ مِن
il y a 2 heures
c'était un devoir en temps limité ? c'était quoi l'énoncé ? je trouve que les trois parties sont vraiment très différentes y'aurait pas beaucoup de continuité entre elles si l'introduction ne les reliait pas
j'aimerais voir une sp maintenant pour voir le traitement des idées
trop fort en tout cas y'a plein d'idées moi j'aurais jamais pu penser à tout ça
j'aimerais voir une sp maintenant pour voir le traitement des idées
trop fort en tout cas y'a plein d'idées moi j'aurais jamais pu penser à tout ça
Oui, le sujet était "sauver les phénomènes"
je suis en chemin pour l'école là, j'ai laissé ma copie chez moi
Les transitions lient explicitement les parties, et la conclusion synthétise le chemin parcouru. si la continuité peut paraître floue à la lecture du plan, elle apparaît plus nettement dans la composition. Je vise toujours l'harmonie
Ta copie aurait eu plus de style, d'originalité et de qualité que la mienne hein, tout le monde le sait
je suis en chemin pour l'école là, j'ai laissé ma copie chez moi
Les transitions lient explicitement les parties, et la conclusion synthétise le chemin parcouru. si la continuité peut paraître floue à la lecture du plan, elle apparaît plus nettement dans la composition. Je vise toujours l'harmonie
Ta copie aurait eu plus de style, d'originalité et de qualité que la mienne hein, tout le monde le sait
il y a 2 heures
2sur10
2h
De toute façon les 3 seules espèces du genre homo à l'heure actuelle ce sont : les femmes, les chads et les célestins
Fact 

Je suis le donut du forum
il y a 2 heures
Lamelo
2h
@Bachar-Al-Assad tt se passe bien pour toi mon amie???
Navré de te décevoir je ne suis que le formateur de GMZ
يَا أَيُّهَا النَّاسُ اتَّقُوا رَبَّكُمُ الَّذِي خَلَقَكُمْ مِنْ نَفْسٍ وَاحِدَةٍ وَخَلَقَ مِنْهَا زَوْجَهَا وَبَثَّ مِن
il y a 2 heures
























