Ce sujet a été résolu
il y a 19 heures
KheyFinito
19h
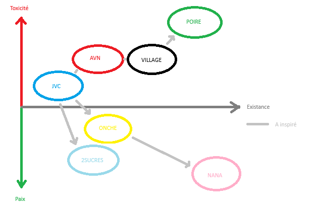
je m’en vais sur poire si c’est toxique
anciennement LaGueuse, la seule et unique vraie ex-gueuse du forom.
il y a 19 heures
nic0dim
19h
tu as oublié Avenoel
et jcv plus en toxic
et jcv plus en toxic
il y a 19 heures
je m’en vais sur poire si c’est toxique
lien
anciennement LaGueuse, la seule et unique vraie ex-gueuse du forom.
il y a 19 heures
KheyFinito
19h
Onche et je vais quelques fois sur Nana sous le sobriquet de "Volcan2Chiasse" mais à part ça je ne fréquente pas les autres forum
For those we cherich, we die in glory !
il y a 19 heures
Qui à choisis "Poire" comme nom de forum ?
Personne, n'as dis au créateur, que c'étais un nom à la con pour un forum
Personne, n'as dis au créateur, que c'étais un nom à la con pour un forum
🗑️ Grade 2 🗑️ https://onche.org/topic/9[...]rt-motivation-entre-rheys
il y a 19 heures
Onche évidemment
AYAAA Avn selon le graphique =
AYAAA Avn selon le graphique =

il y a 19 heures
T’as oublié 2sucres
Clairement le plus paisible (bon après y’a 6 connectés max en simultané
)
Clairement le plus paisible (bon après y’a 6 connectés max en simultané
Et c'est OK !
Vive @Pazchrist
il y a 19 heures
Ordivomi
19h
T’as oublié 2sucres
Clairement le plus paisible (bon après y’a 6 connectés max en simultané
)
Clairement le plus paisible (bon après y’a 6 connectés max en simultané
il y a 19 heures
KheyFinito
19h
plutôt d'accord
je savais juste pas que poire était toxique à ce point là
je savais juste pas que poire était toxique à ce point là
il y a 12 heures
En ligne
208
Sur ce sujet0






























